民法典经两会审议通过并正式颁布实施了,这标志着“民法典时代”的正式到来,这是一部真正属于中国人民的民法典,是新中国几代人的夙愿。民法典作为新中国第一部以法典命名的法律,开创了我国法典编纂立法的先河,具有里程碑意义。
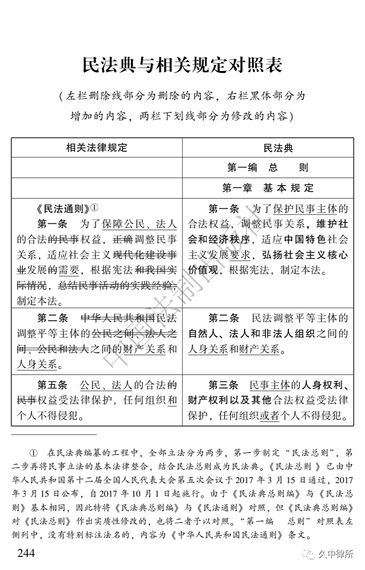
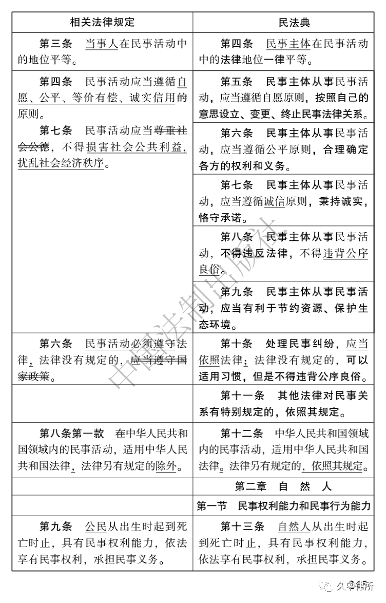
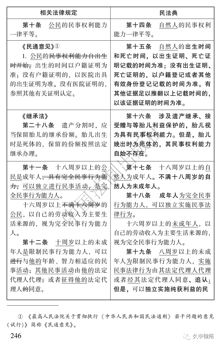
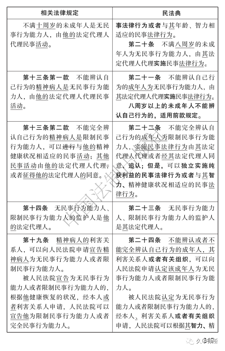
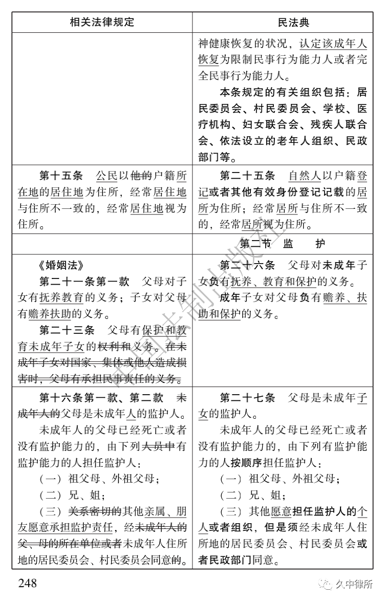
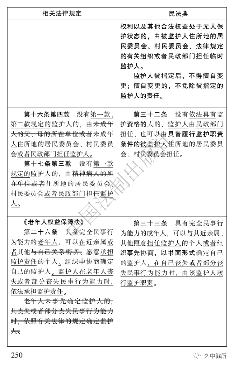
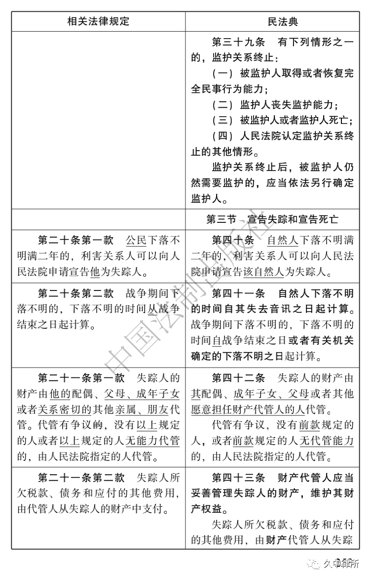
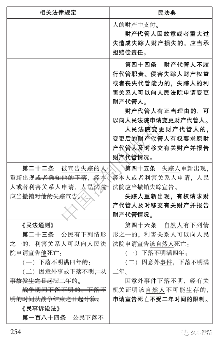
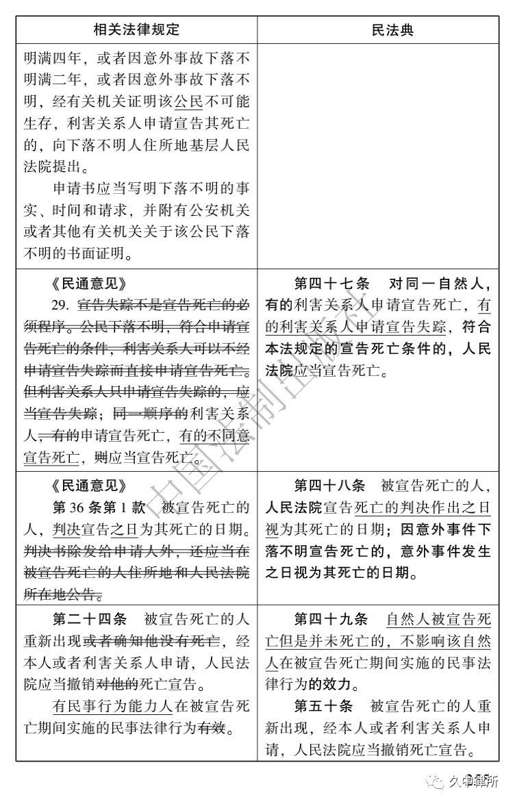
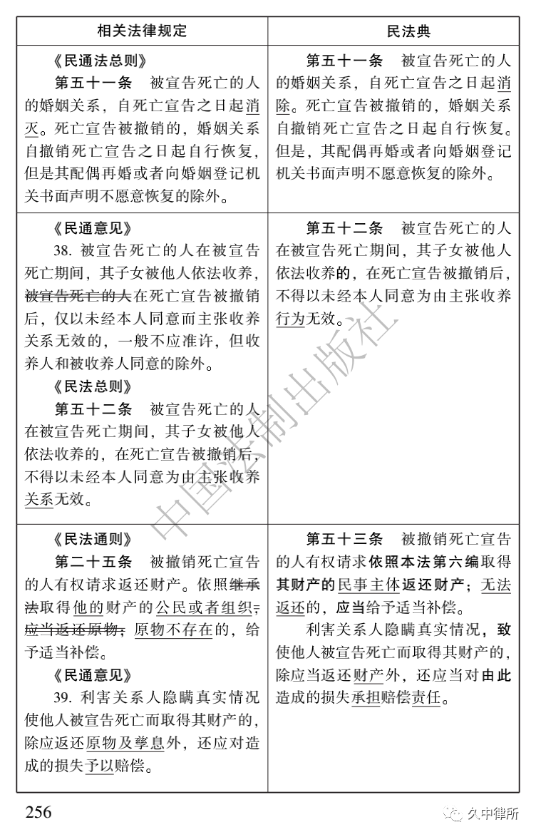
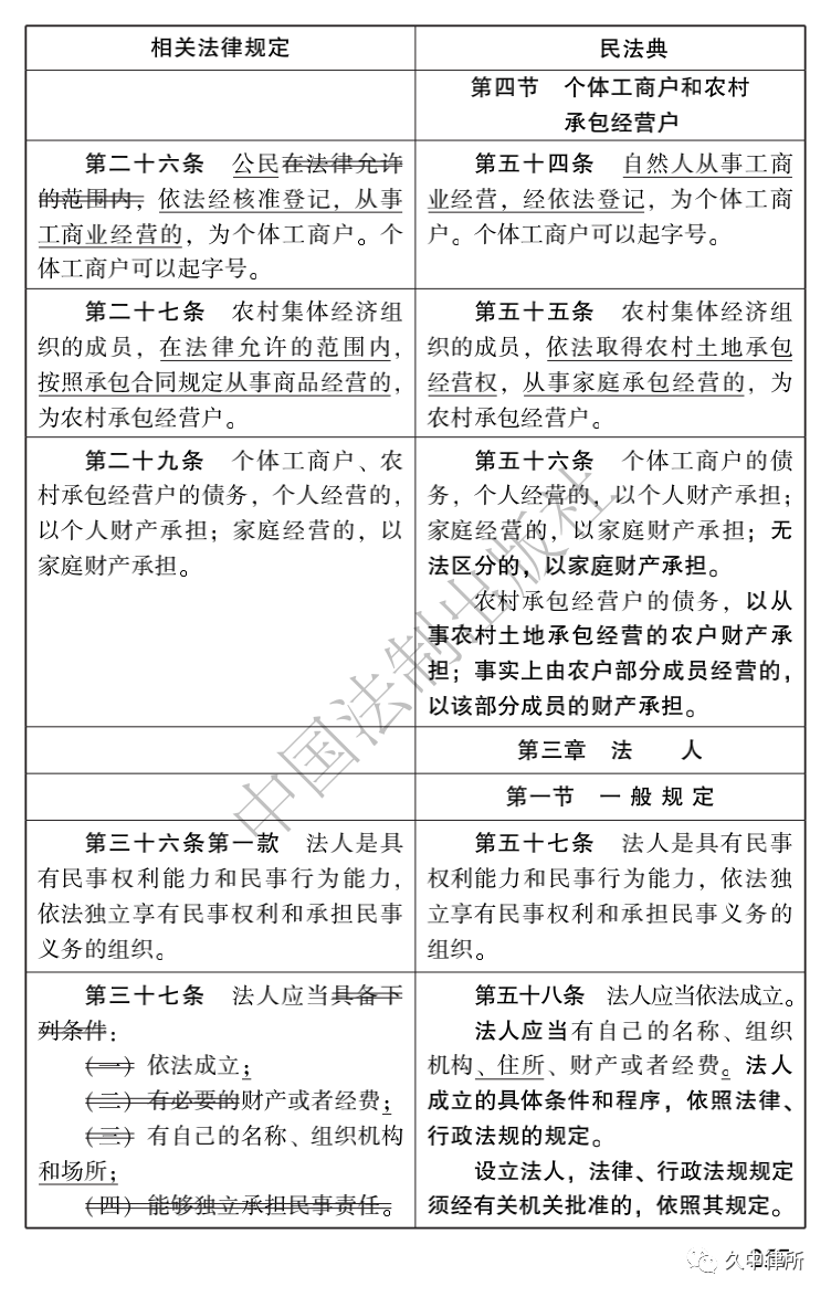
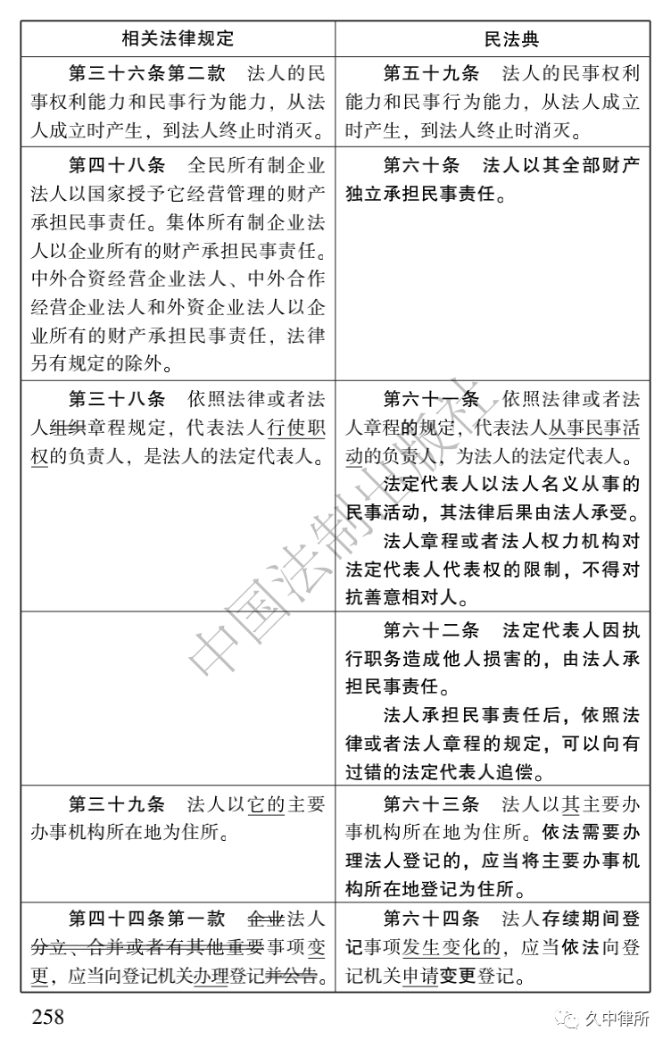
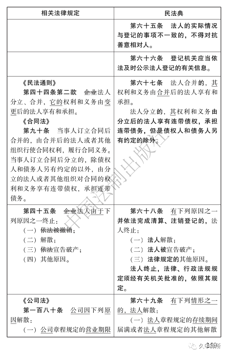
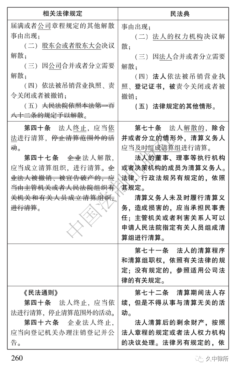
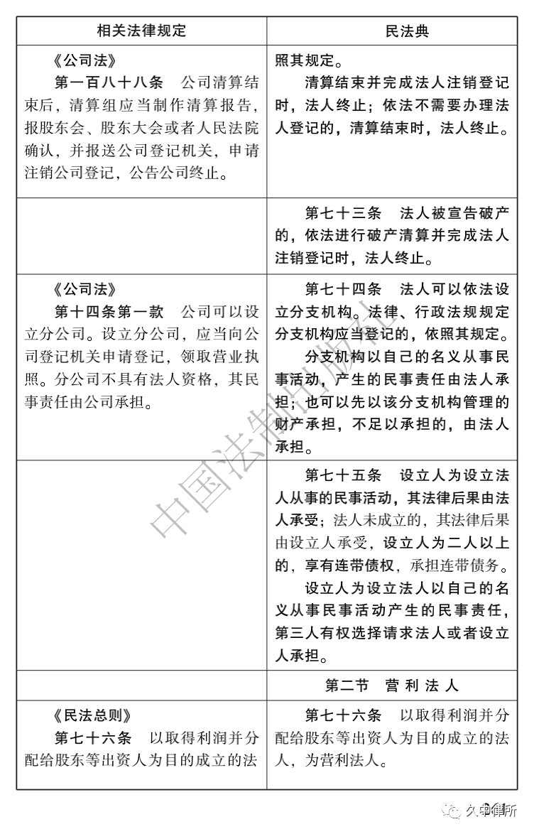
民法典“附则”部分明确了民法典与婚姻法、继承法、民法通则、收养法、担保法、合同法、物权法、侵权责任法、民法总则的关系。民法典施行后,上述民事单行法律将被替代。
了解民法典对上述民事单行法律的相关内容都作了哪些修改,又有什么颠覆性的亮点,是学习民法典的快速通道,也是法律人的必修课。
中国法制出版社法律法规专业编辑团队第一时间编辑整理了本版民法典新旧内容对照,以期为各位法律同人在学习民法典的过程中尽绵薄之力。内容准确且全面,值得收藏。
让我们来抢先试读!


















