有关婚姻登记,最早是1994年1月12日发布(1994年2月1日实施)的《婚姻登记管理条例》,后被2003年8月8日发布(2023年10月1日实施)《婚姻登记条例》取代,2024年12月6日发布(2025年1月20日实施)了第一次的修订,2025年4月6日发布(2025年5月10日实施)了第二次修订。
由此可以看到,最新一次修订,距离上一次修订仅仅四个月,变化发生在哪里?给出了什么信号?值得细研。
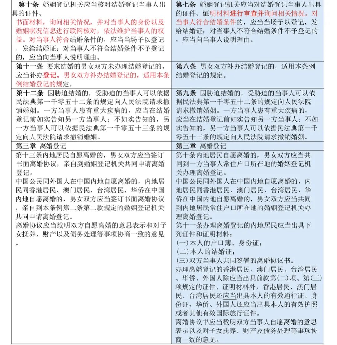
1.1 制定目的是规范婚姻登记工作,保障婚姻制度(婚姻自由、一夫一妻、男女平等)实施,保护当事人合法权益,制定依据《民法典》。
1.2 内地居民婚姻登记机关是县级民政部门或确定的乡镇政府,不再区分农村居民的特殊登记机构(此前虽然有这样的规定,但实际上没有这样的单独的农村居民婚姻登记机构)。涉外及涉港澳台等婚姻登记机关是省级民政部门或其确定的机关。
1.3 新增“民政部门统筹全国婚姻信息库,省级民政部门负责本地区信息系统相关工作。”,目的是为了解决多年来婚姻登记信息不统一的难题,而婚姻登记信息不统一则产生了异地重婚的问题。
1.4 新增“政府应加强婚姻家庭服务指导和辅导体系建设,治理高额彩礼,倡导文明婚俗”(这一规定也是解决部分农村地区高额彩礼攀比,导致年轻人结婚困难,往往在于地方的不当婚俗)。
1.5 新增“婚姻登记机关要提供婚姻辅导服务,妇联等组织协助配合辅导。”,具体如何运行,还需要看各地实践,以及在总结经验的基础上会出配套的细则。
1.6 新增“婚姻登记机关及其工作人员在婚姻登记工作中发现疑似被拐卖、绑架的妇女的,应当依法及时向有关部门报告;发现当事人遭受家庭暴力或者面临家庭暴力的现实危险的,应当及时劝阻并告知受害人寻求救助的途径。”,发现违法事实,应当报案;发现家暴可能性,应当告知救济途径。“应当”一词,也就意味着婚姻登记机关及工作人员负有一定的法定职责,是否未来会成为追责对象,是行政诉讼还是民事诉讼,有待司法案例讼断。
2.1 取消了结婚到一方常住户口所在地的规定,只需要双方共同去登记。大大便利了年轻人异地生活的结婚登记,不再需要跑老家登记,不再需要选择回谁的老家登记而发愁,甚至可以全国择任意一地登记,也倒推婚姻信息联网工作加速推进。
2.2 涉外婚姻也取消了回内地居民常住户口所在地办理结婚的规定,但需要去省级民政部门办理。
2.3 结婚登记提交材料不再要求户口簿,从程序上对结婚自由有了保障。对长辈扣留户口簿干涉婚姻,随着新规出台也就是成为了过去式,也即丈母娘经济指数将没有意义。
2.4 新增“婚姻登记机关要对结婚当事人的身份及婚姻状况信息进行联网核对”,意味着婚姻大数据基网已经基本完成,从技术上杜绝重婚。
2.5 对于现存的“事实婚姻”,仍然需要补办登记才能获得法律的认可,否则仍然只是同居关系。
3.1 内地及涉外、涉港澳台等自愿离婚的,双方应签订书面离婚协议,亲自到相应机关申请。协议应载明自愿离婚及对子女抚养、财产以及债务处理等协商一致意见。
3.2 未达成协议(未达成一致意思表示)、无或限制民事行为能力人(表意不真实)、结婚登记不在内地办理的(婚姻缔结地在境外),登记机关不予受理。
3.3 申请离婚应出具相应证件(如内地居民需出具:本人身份证及结婚证),无“户口登记簿”要求。登记机关核对信息,符合条件当场发证;未在规定期限申请发证的视为撤回申请。
3.4 登记机关可对离婚当事人开展心理辅导、调解等工作;离婚后自愿复婚的需重新申请结婚登记。
4.1 婚姻登记机关应建立档案并长期保管,按规定提供查询服务。查询应该仅限当事人,和相应的公检法司机关及律所。
4.2 登记机关收到法院婚姻无效或撤销的判决书副本,在档案备注,新增“上传信息库”。
4.3 当事人可持相关证件补领结婚证或离婚证,查证属实予以补发。
5.1 婚姻登记机关及工作人员有违规办理登记、泄露隐私、玩忽职守、收费等行为的,对相关人员依法依规处分,违规收费应退还。
5.2 新增“当事人出具虚假证件或材料的,承担相应法律责任,记入信用记录。”,落实诚信原则,自行担责。
5.3 驻外使领馆可为双方均居住于驻在国的中国公民办理婚姻登记。双方均非内地居民的中国公民在内地婚姻登记办法由民政部门另行制定。
律师观点:
从国际法角度来看,人口是一个国家的重要组成部分。时代的变迁、观念的转变、物质文明的发展,导致现代社会人口出生率大幅下降,成为各个国家的世纪难题。从生育往前看,晚婚、不婚、单身等也成为了社会问题。除了个人的选择,结婚的法律束缚也是制约问题解决的障碍。
整体来看,新版《婚姻登记条例》在立法技术上更为完善,为提升婚姻登记服务提供保障,结婚手续更为便利,也提醒社会关注大龄单身人群的现实困境。只有政策与服务共同发力,才能缓解婚恋焦虑,从而促进婚育友好社会的建设,让人生的婚姻难题越来越容易。
附:对比版《婚姻登记条例》
(红色字体为修订,蓝色字体为新增)






